2019年华南师范大学心理学院非全日制专硕招生简章
一、华南师范大学心理学院简介
华南师范大学1996年进入国家“211?工程”重点建设大学行列,学校学习氛围浓厚,校园环境优美。心理学科创建于20世纪50年代初期,1981年获批心理学专业硕士点,1984年开始招收第一届心理学专业本科生,同年教育心理学获批博士学位授予权,开始招收第一届博士研究生。在60多年的发展历程中,心理学科取得了令人瞩目的成绩。学科综合实力雄厚,根据教育部评估中心2009、2012年连续两次公布的学科评估结果,华南师范大学心理学科在全国心理学一级学科中均排名第三,仅次于北京师范大学和北京大学;2017年,教育部学位与研究生教育发展中心公布了全国第四轮学科评估的结果,华南师范大学心理学科获评A+,和北京大学、北京师范大学并列第一等级。
心理学院师资队伍实力雄厚,拥有一批在国际国内享有盛誉的学者,有一支教学能力强、科研水平高的专任教师队伍:其中教授28人、副教授20人、博士生导师22人、硕士生导师48人(含22名博士生导师);博士学位获得者42人、在国外、境外(香港)获得博士学位或有一年以上留学经历者33人;国家级教学名师1人、长江学者特聘教授1人、长江学者讲座教授1人、青年长江学者1人、全国优秀博士学位论文奖获得者4人、广东省“珠江学者”特聘教授5人、广东省“珠江学者”青年学者3人、教育部“新世纪优秀人才”支持计划获得者4人。2017年,以莫雷教授为负责人的“心理学科教师团队”获全国首批“黄大年式教师团队”称号。
学院重视科学研究,学科建设取得了显著的成果,现已建成:
心理学一级学科博士学位授予权
博士后科研流动站1个
国家重点学科1个
教育部人文社会科学重点研究基地1个
国家理科基础科学研究和人才培养基地1个
国家级实验教学示范中心1个
广东省一级学科重点学科1个
广东省名牌专业1个
广东省重点实验室1个
广东省第一层次建设攀峰重点学科1个
此外,中国心理学会学校心理专业委员会、全国中小学心理健康教育指导中心、广东省中小学心理健康教育指导中心、广东省心理学会、广东省突发事件心理援助应急技术研究中心均挂靠本学院;2017年,“教育考试国家题库建设协同创新中心广东中心”依托我院正式成立。
学院拥有一流的科研条件和研究团队,重视研究生学风建设和能力养成教育,培养了一大批高质量的毕业生,培养的人才遍布全国和世界各地。学院现有全日制硕士研究生372人、博士研究生81人、博士后在站人员7人、港澳台及国外硕博士研究生200多人,形成了学士—硕士—博士—博士后完整的人才培养体系。
二、招生计划与考试科目
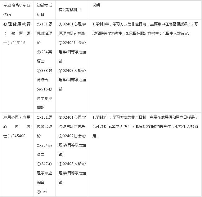
我院预估2019年招收在职(非全日制)专业学位型硕士研究生的专业有心理健康教育专业和应用心理专业,学制均为三年;学生若符合毕业及学位授予的条件,毕业时将会获得毕业证书,并分别被授予教育硕士学位证书和应用心理硕士学位证书。招生计划与考试科目如下表所示:
初试科目915心理学专业基础、科目347心理学专业综合初试学习参考书推荐:

1.《普通心理学》.彭聃龄.北京师范大学出版社,或其它同类参考书;
2.《实验心理学》.白学军等.中国人民大学大出版社,或其它同类参考书;
3.《教育与心理统计》.张敏强.人民教育出版社,或其它同类参考书;
4.《教育心理学》.莫雷.教育科学出版社,或其它同类参考书;
5.《社会心理学》.郑雪.暨南大学出版社,或其它同类参考书;
6.《人格心理学》.郑雪.暨南大学出版社,或其它同类参考书;
7.《心理咨询原理与方法》.郑希付.人民教育出版社,或其它同类参考书。
复试学习参考书推荐:
1.《普通心理学》.彭聃龄.北京师范大学出版社.或其它同类参考书;
2.《实验心理学》.白学军等.中国人民大学大出版社,或其它同类参考书;
3.《教育与心理统计》.张敏强.人民教育出版社,或其它同类参考书;
4.《心理学研究方法》.莫雷等著.广东高等教育出版社,或其它同类参考书;
5.《心理测量学》.戴海琦.高等教育出版社,或其它同类参考书。
初试科目101思想政治理论、204英语二、333教育综合,我办无参考书推荐意见,请自行选购复习资料。
三、报考条件
报名参加全国硕士研究生招生考试的人员,须符合下列条件:
1.中华人民共和国公民。
2.拥护中国共产党的领导,品德良好,遵纪守法。
3.身体健康状况符合国家和招生单位规定的体检要求。
4.考生学业水平必须符合下列条件之一:
(1)具有国家承认的大学本科毕业学历的社会在职人员。
(2)获得国家承认的高职高专毕业学历后满2年(从毕业后到录取当年9月1日,下同)或2年以上的社会在职人员,达到与大学本科毕业生同等学力,且在复试时必须提交与心理学类专业相同或相近的5门以上本科专业课主干课程成绩单。
(3)获得国家承认学历的本科结业的社会在职人员,按本科毕业生同等学力身份报考。
(4)已获硕士、博士学位的社会在职人员。
5.考生报考须在报名前征得所在培养单位同意。
四、报名办法
预估2019级硕士研究生的招生报名时间为2018年10月份。下面提供2018级的招生报名办法,仅供参考:2018级招生报名分“网上报名”和“现场确认”两个阶段:网上报名日期为2017年10月10日—31日每天9:00-22:00;现场确认时间为2017年11月8月-11月11日;所有参加硕士研究生招生考试的考生均须进行网上报名,并到报考点现场确认网报信息、缴费和采集本人图像等相关电子信息。
我院非全日制应用心理硕士与非全日制心理健康教育硕士报名办法,与该专业全日制考生报名办法相同,详情请参阅《华南师范大学2019年硕士研究生招生简章》(预计学校招生简章将于2018年9月在学校研招网公布,网址为:http://yz.scnu.edu.cn/zhaoshengjianzhang/quanrizhishuoshijianzhang/)。
五、考生报考资格审查
学校对考生网上填报的报名信息进行全面审查,并重点核查考生填报的学历(学籍)信
息,符合报考条件的考生准予考试。未通过网上学历(学籍)校验的考生,我校将要求其在规定时间内提供权威机构出具的认证报告后,再准予考试。
六、初试、复试与录取
我院应用心理专业(授应用心理硕士学位)与心理健康教育专业(授教育硕士学位)的非全日制研究生入学考试与该专业的全日制研究生入学考试的时间与内容都相同,初试、复试与录取工作均同步进行,预估初试时间在2018年12月下旬至2019年1月上中旬之间,复试及录取工作预估在2019年3-4月,录取通知书发放时间预估为2019年6月。
七、联系方式
1.华南师范大学招生考试处联系方式
华南师范大学招生单位代码:10574
招生考试处:联系电话(020)85213863,(020)85213484(fax);
E-mail:zsb03@scnu.edu.cn
通讯地址:广州市天河区中山大道西55号华南师范大学招生考试处
邮政编码:510631
2.华南师范大学心理学院研究生工作办公室联系方式
电话:020-85212295,020-85216483,邮箱:xlxyygb@126.com;
通讯地址:广州市天河区中山大道西55号华南师范大学心理学院105研工办
邮政编码:510631
八、其他说明
1.在职硕士指“非全日制”学习形式的硕士。我院目前只有“心理健康教育(教育硕士,专业代码045116)”和“应用心理(专业代码045400)”两个专业招收非全日制硕士研究生(意指“在职攻读”)。全日制和非全日制研究生考试招生依据国家统一要求,执行相同的政策和标准;所以非全日制考生和全日制考生的考试内容、考试时间(一般为每年12月下旬或者1月中上旬)考试形式都相同,但非全日制硕士招生指标单列,因而不存在和全日制考生竞争录取的问题。
2.心理健康教育硕士主要集中在寒暑假上课;应用心理硕士主要集中在周末上课(如果部分学生离广州较远,也有可能除平时周末外,寒暑假各会集中上课一周左右,估计累计统一集中面授时间在70天左右(不含实习实践、各自导师安排的教学活动和学生本人自愿参加的各类讲座、工作坊等)。
4.已经获得本科毕业证的学生(不管是何种形式,只要国家承认即可)即视为有大学本科学历,不属于“本科同等学力”;获得专科毕业证满两年或者为国家承认学历的本科结业生结业满两年(从毕业/结业后到录取当年9月1日),在复试时必须提交心理学类专业的5门以上本科专业课主干课程成绩单的考生,可以以同等学力身份报考。
5.只招定向考生,意指考生报名时需征得本人工作单位同意,且录取时考生须与所在单位及我校签订定向培养协议(模板见我校研究生招生信息网——资料下载栏,网址:http://yz.scnu.edu.cn/ziliaoxiazai/);考生就读期间,其档案及户口、工资等关系不转入我校;考生毕业后,学校不再推荐考生就业,也不派发就业派遣证(就业报到证)。
6.2018年心理健康教育专业(非定向)的学费为18000元/年,三年共54000元,分三年交;应用心理专硕(非定向)的学费为25000元/年,三年共75000元,分三年交;预估2019年的收费标准将会保持不变。
7.非全日制硕士研究生在读期间不享受国家生活补助,目前学校也没有任何针对非全日制学生的奖学金、助学金或贷款。
8.此次招生信息预告如果以我校招生网页公布的信息有不一致之处,请以学校正式公布的信息为准;预计2019年学校招生信息将于2018年9月上中旬在我校研究生招生信息网页公布,届时请务必认真查阅学校公布的招生信息。
9.其他未尽事宜,请在我校研究生招生信息网查询,估计与2019年研究生招生信息密切相关的三个文件为:《华南师范大学2019年硕士研究生招生简章》、《华南师范大学2019年硕士研究生专业目录》、《2019年硕士招生考试初试和复试科目考试大纲》。




